水利水电项目题干 问题1、确定本工程大坝下游河流最小需水量时,需要分析哪些方面的环境用水需求?2、评价水环境影响时,需关注的主要问题有...

作者: rantiku 人气: - 评论: 0
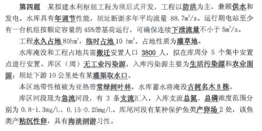
问题 水利水电项目 题干 问题 1、确定本工程大坝下游河流最小需水量时,需要分析哪些方面的环境用水需求? 2、评价水环境影响时,需关注的主要问题有哪些?说明理由。 3、本工程带来的哪些改变会对受保护鱼类产生影响?并提出相应的保护措施。 4、提出陆生植物保护措施。
选项
答案
解析 1、确定本工程大坝下游河流最小需水量时,需要分析哪些方面的环境用水需求? 答:(1)下游居民生活需水; (2)下游农业灌溉需水,尤其是10km某灌渠取水口的取水需要: (3)维持下游水生生态系统稳定所需用水:尤其是维持某种保护鱼类生境条件和急流习性的需水: (4)维持下游河道水质、泥沙的最小稀释净化水量: (5)维持下游地下水位动态平衡所需要的补给水,防止下游区域土地盐碱 (6)维持下游河口泥沙冲淤平衡和防止咸潮上溯所需用水: (7)维持下游河流两岸生态需水,包括河岸植被需水量、相连湿地补给水量 (8)维持下游河流量景观用水。 【点评分析】:对于水库水电项目,保证坝下最低流量是非常重要的。本题与对减脫水段的生态影响问题基本是一致的,只是从不同角度提问而已。同时,要有法律法规的观点,优先次序是生活用水、工农业生产用水、生态用水,无非是对生态用水更细化些。同时,保证坝下最低流量也是水库水电项目竣工验收很重要的指标。 2、评价水环境影响时,需关注的主要问题有哪些?说明理由。 答:(1)库区水体的富营养化问题:入库支流河水总氮、总磷浓度较高,在综合其他因素的作用下(库周水上流失、面源污染、库区清理不当等),容易产生富营养化: (2)水质污染问题:施工期管理不当废水排放可能会造成污染外,营运期还存在定的面源污染影响,特别是库区清理不当,库区水质将很差,而本工程具有供水功能,需严格保持库区水环境质量: (3) 库区消落带污染问题:本工程具有防洪功能,库区消落带的形成容易导致水环境的污染: (4)低温水问题:由干本工程为年调节电站,库区低温水下泄将影响下游农业灌溉; (5)鱼类产卵场受到污染与破坏的问题:由于受库区回水顶托的影响,库尾 两处受保护鱼类产卵场的水文情势及水质将可能发生变化,影响鱼类产卵和孵化; (6)移民安置不当产生的水环境污染问题:如里移民安置及土地开发不串, 容易浩成水土流失,也会加剧库区及河道的水环境污染。 【点评分析】:本题具有典型的意义,已考过多次。对于水库水电项目,这些问题都是老生常谈了,考生务必背诵熟记之。 3、本工程带来的哪些改变会对受保护鱼类产生影响?并提出相应的保护措施。 答:(1)大坝建设阻断了该受保护鱼类的洄游通道:应设置过过鱼通道; (2)库区大量蓄水,等回水的顶托作用,库尾的芒IlM环境也受到影响,影响鱼类产卵和孵化:采取人工增殖放流、营造话官的产卵场、律类保护低等措施;加强渔政管理和生态跟踪监测等措施: (3)库区水文情势娈化,特别是水流变缓,不适宜急流性鱼类生活,将导致库区受保护苗类种群组成的变化:确保下泄一定的生态流量; (4)由于工程建设导致下游出现减水段,影响鱼类的生境条件:釆取确保下泄一定的生态流量; (5)库区较大面积的淹没区,蓄水及周边面源污染物的排入,特别是如果整民安置不当,导致水土流失加剧,使库区水质变差,影响鱼类的生境:库区蓄水前应进行认真的库底清理,妥善做好移民安置工作:防治水土流失和面源污染,严格控制牛话污染源和农业面源入库,切实保护好流域的水质和生态环境。 【点评分析】:本题同样具有典型的意乂,己考过多次,不过更具综合性,特别是要提出相应的保护措施,考生务必理解熟记之。 4、提出陆生植物保护措施。 答:(1)对库区蓄水将淹没的8株古树名木予以移植、移植后桂牌保护或律立保护区、种子库的有关措施; (2)施工期合理布置作业场所,进一步优化各类临时占地,严格控制占地面积,减少对植物的破坏; (3)对临时征占的10公顷灌草地,在施工结束后及时恢复植被; (4)对工程永久征占的80公顷灌草地,在施工建设前,剥离土壤层并保护好,用于工程取土场、弃土弃渣场或其它受破坏区域的土地整改与植被恢复; (5)进一步优化移民安置区,控制陡坡开垦,尽最大可能减少对植被的破坏; (6)对受工程影响区域采取切实的水土保持措施: (7)对容易发生地质灾害的区域,尽量避免人为干扰和植被破坏,必要时采取必要的拦挡等水土保持措施,防止地质灾害发生破坏植被。 【点评分析】:本题也具有典型的意乂,已考过多次,同样更具综合性,考生务必理解熟记之。

猜你喜欢

发表评论
更多 网友评论0 条评论)
暂无评论

访问排行

Copyright © 2012-2014 恰考网 Inc. 保留所有权利。 Powered by tikuer.com

页面耗时0.0689秒, 内存占用1.03 MB, Cache:redis,访问数据库14次