阅读下列材料,按要求完成任务。 材料一《普通高中化学课程标准(实验)》 内容标准:知道乙醇、乙酸、糖类物质的结构组成和主要性质.以及在日常生活中的...

作者: rantiku 人气: - 评论: 0
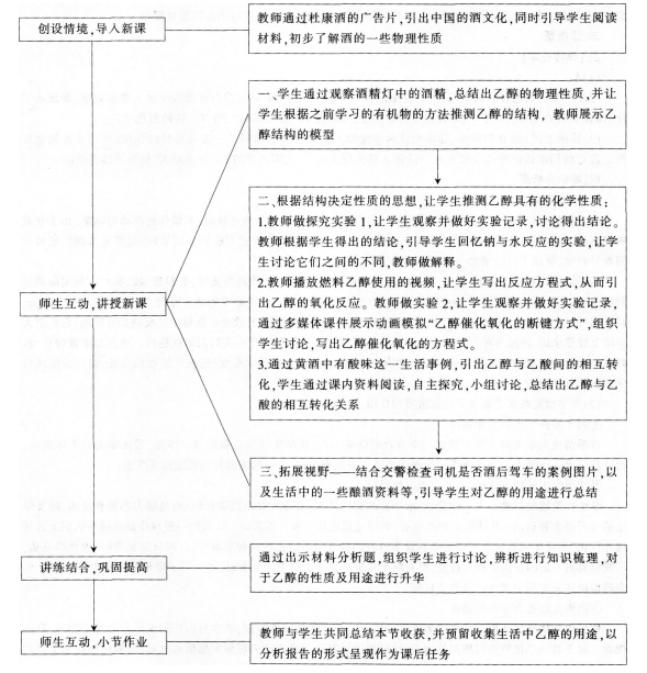
问题 阅读下列材料,按要求完成任务。 材料一《普通高中化学课程标准(实验)》 内容标准:知道乙醇、乙酸、糖类物质的结构组成和主要性质.以及在日常生活中的实际应用。 探究建议:实验探究乙醇、乙醛、乙酸的主要化学性质。 材料二某版本教科书《化学2》的知识结构体系 专题一微观结构与物质的多样性 专题二化学反应与能量变化 专题三有机化合物的获得与应用 第一单元化石燃料与有机化合物 第二单元食品中的有机化合物 第三单元人工合成有机化合物 专题四化学科学与人类文明. 材料三某版本教科书《化学2》专题三第二单元食品中的有机化合物的“乙醇”片段: 【观察与思考】 【实验1】观察钠的保存方法,并向1~2?mL无水乙醇中投入一小粒金属钠.观察实验现象。 【实验2】向试管中加入3~4?mL无水乙醇,浸入50℃左右的热水中,以保持反应所需温度。将铜丝烧热.迅速插入乙醇中,反复多次,观察并感受铜丝颜色和乙醇气味的变化。 思考下列问题: 1.实验1中金属钠与煤油、无水乙醇是否发生反应?从实验中你能得到什么启示? 2.在进行实验2的过程中,铜丝的颜色先后发生什么变化?乙醇在实验中是被氧化还是被还原?综合整个反应过程,说明铜丝在反应中所起的作用。 煤油是多种烷烃的混合物.实验表明这些烷烃分子中与碳原子相连的氢不能被金属钠置换。但乙醇分子中羟基(一OH)上的氢原子能被金属钠置换。我们已经知道水分子中一OH上的氢原子也能被金属钠置换。水与金属钠反应比乙醇与金属钠反应要剧烈得多。 【资料卡】 甲醛与乙醛 酒与酒精 用谷物酿制的低度酒与工业上用发酵方法从谷物、植物秸秆得到的含乙醇6%~10%的发酵液.经蒸馏可提高其中乙醇的含量。 含酒精的饮料中含有浓度不等的乙醇。工业酒精中往往含有一种称为甲醇(CH30H)的有机化合物。饮用含甲醇的酒有害人体健康.可造成失明,甚至中毒死亡,所以不能用工业酒精配制合酒精的饮料。交通警察用经硫酸酸化处理的三氧化铬(CrO3)硅胶检查司机呼出的气体,根据硅胶颜色的变化(硅胶中的+6价铬能被酒精蒸气还原为+3价铬,颜色发生变化),可以判断司机是否酒后驾车。 甲醇、乙醇等醇类燃料是汽车的代用燃料。 要求: 1.写出本课的三维目标。(6分) 2.写出本课的重点和难点。(6分) 3.用流程图的方式简要表示本节课的教学设计。(6分) 4.由【观察与思考】可以得出乙醇具有哪些化学性质?(6分) 5.试对本节课教学内容进行板书设计。(6分)
选项
答案
解析 (1)知识与技能目标:了解乙醇分子的结构;了解羟基的结构特征;知道乙醇的化学性质。 过程与方法目标:通过乙醇化学性质的学习,培养认识问题、分析问题、解决问题的能力。 情感态度与价值观目标:通过乙醇在日常生活中的应用,培养形成事物具有两面性的观点。 (2)重点:乙醇的结构和化学性质。 难点:乙醇发生催化氧化的机理。 (3)教学流程图 (4)乙醇与活泼金属发生取代反应产生氢气;乙醇能够发生氧化反应。 (5)板书设计

猜你喜欢

发表评论
更多 网友评论0 条评论)
暂无评论

访问排行

Copyright © 2012-2014 恰考网 Inc. 保留所有权利。 Powered by tikuer.com

页面耗时0.0417秒, 内存占用1.04 MB, Cache:redis,访问数据库18次