阅读下列三段材料,根据要求完成任务。 材料一:《义务教育化学课程标准(2011年版)》关于溶液的内容标准:溶解现象,知道溶液是由溶质和溶剂组成的。 ...

作者: tihaiku 人气: - 评论: 0
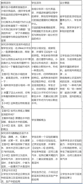
问题 阅读下列三段材料,根据要求完成任务。 材料一:《义务教育化学课程标准(2011年版)》关于溶液的内容标准:溶解现象,知道溶液是由溶质和溶剂组成的。 材料二:某版本教科书“溶液的形成”的部分内容如下: 一、溶液 【实验9-1】 在20 ml水中加入一匙蔗糖,用玻璃棒搅拌,还能看到蔗糖吗? 【讨论】 在蔗糖溶液和氯化钠溶液中。溶质是什么?溶剂是什么? 【实验9-2】 在两支试管中各加入2-3 ml水,分别加入l-2小粒碘或高锰酸钾;另取两支试管各加入2~3 ml汽油,再分别加入l~2小粒碘或高锰酸钾。振荡,观察现象。经教师同意,也可以用其他溶剂或溶质来进行实验。 【实验9-3】在盛有2 ml水的试管中滴入2—3滴红墨水(用红墨水是为了显色,利于观察),振荡。然后再用滴管缓缓加入约2 ml乙醇,不要振荡,观察溶液是否分层。然后振荡,有什么现象发生? 材料三教学对象为初中学生,学生在日常生活中对溶液已经积累了一定的感性认识,前面的八个单元中学习过的很多反应都是在溶液中进行的。 要求: (1)谈谈你对该处“溶液”的教学价值的认识。 (2)根据上述三个材料,完成“溶液”学习内容的教学设计,从教学目标、教学重难点和教学过程三个方面叙述。
选项
答案
解析 【知识点】化学教学设计能力——溶液的形成 (1)教学价值 ①通过本课题的学习,建立溶液、溶质、溶剂的概念,能够为今后溶解度和溶质质量分数的学习做好铺垫。 ②通过本课题的学习,学生将溶解这一宏观现象提升到微观角度去理解分析。 ③学生通过这些小实验,了解到化学与日常生活的密切关系。 (2)一、教学目标 ①知识与技能:认识溶解的现象,知道溶液、溶剂和溶质的概念;了解溶液在生活、生产和科学研究中的广泛用途。 ②过程与方法:学习科学研究和科学实验的方法,观察、记录、分析实验现象;学习采用对比的方法分析问题、解决问题。 ③情感态度与价值观:感受生活中的化学,增强学习化学的兴趣;在小组讨论与探究实验中体会交流与合作在学习过程中的重要作用。 二、教学重难点 教学重点:建立溶液的概念,认识溶液、溶质、溶剂三者的关系。 教学难点:从微观角度理解溶解的过程。 三、教学过程

相关内容:材料,根据,要求,义务教育化学课程标准(2011年版),溶液,内容,标准,现象,是由,溶质,溶剂

猜你喜欢

发表评论
更多 网友评论0 条评论)
暂无评论

访问排行

Copyright © 2012-2014 恰考网 Inc. 保留所有权利。 Powered by tikuer.com

页面耗时0.0420秒, 内存占用1.05 MB, Cache:redis,访问数据库18次