阅读下列三段材料.根据要求完成任务。 材料一《普通高中化学课程标准(实验)》关于“几种重要的金属化合物”的内容标准是:根据生产、生活中的应用实例或通过...

作者: tihaiku 人气: - 评论: 0
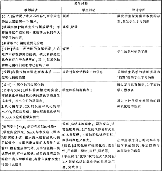
问题 阅读下列三段材料.根据要求完成任务。 材料一《普通高中化学课程标准(实验)》关于“几种重要的金属化合物”的内容标准是:根据生产、生活中的应用实例或通过实验探究,了解钠、铝、铁、铜等金属及其重要化合物的主要性质.能列举合金材料的重要应用。 材料二某版本高中实验教科书《化学1》“钠的重要化合物”的部分内容: 氧化钠和过氧化钠思考与交流 1.回忆前面做过的实验.描述氧化钠和过氧化钠的颜色、状态。 2.氧化钠与水的反应和氧化钙与水的反应类似,请你写出氧化钠与水反应的化学方程式。 实验3—5 把水滴入盛有少量过氧化钠固体的试管中,立即把带火星的木条放在试管口,检验生成的气体。用手轻轻摸一摸试管外壁,有什么感觉?然后向反应后的溶液中滴入酚酞溶液.有什么现象发生? 通过实验和观察.请你描述一下这些现象。过氧化钠与水反应生成氢氧化钠和氧气:2Na202+2H20=4NaOH+02↑ 过氧化钠还能与二氧化碳反应生成碳酸钠和氧气:2Na202+2C02==2Na2C03+02↑ 因此.过氧化钠可用于呼吸面具或潜水艇中氧气的来源。 材料三教学对象为高中一年级学生.他们已经学习了必须化学1的“从实验学化学…‘化学物质及其变化”和“金属的化学性质”等知识。 要求: (1)回答材料二中“思考与交流”中的问题。 (2)完成“氧化钠和过氧化钠”的教学设计片段,内容包括教学目标、教学重难点和教学过程。并对教学过程做简要说明。(不少于300字)
选项
答案
解析 (2)①教学目标知识与技能:通过学生实验探究,认识过氧化钠的性质及其用途; 掌握Na202和Na20的共性和差异性。过程与方法: 利用“结构决定性质”的思维理念.去学习和归纳同类物质的性质:通过实验演示,学生观察实验现象,自己总结,培养实验观察能力;运用课本设置的“思考与交流”“科学探究”深入认识钠的氧化物的一些性质,并意识到性 质决定物质用途.关心它们的用途,多联系生活实际。情感态度与价值观: 通过多种活动培养开动脑筋提出问题、分析问题、实验探究以及解决问题的能力,激发学习化学的兴趣。 通过对钠及钠的化合物的实验探究,学会由事物的表象解释事物的本质、变化,培养热爱科学、奉献科学的精神。 ②教学重点: 过氧化钠的性质。教学难点: 对过氧化钠与水的反应实验的探究与现象的分析。③教学过程: |

相关内容:材料,根据,要求,普通高中化学课程标准(实验),金属,化合物,内容,生产,生活,应用,实例

猜你喜欢

发表评论
更多 网友评论0 条评论)
暂无评论

访问排行

Copyright © 2012-2014 恰考网 Inc. 保留所有权利。 Powered by tikuer.com

页面耗时0.0420秒, 内存占用1.05 MB, Cache:redis,访问数据库20次