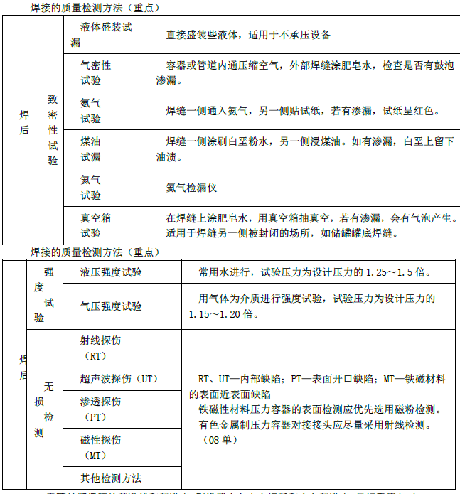
不属于焊接质量检测方法焊后检验的是( )A. 外观检查 B. 多层焊层间缺陷 (焊中检验) C. 强度试验 D. 致密性试验

作者: tihaiku 人气: - 评论: 0
问题 不属于焊接质量检测方法焊后检验的是( )
选项 A. 外观检查 B. 多层焊层间缺陷 (焊中检验) C. 强度试验 D. 致密性试验
答案 B
解析 P33-35 焊接的质量检测方法(重点)

相关内容:焊接,质量检测,方法,检验,外观,检查,多层,缺陷,焊中,强度,试验

猜你喜欢

发表评论
更多 网友评论0 条评论)
暂无评论

访问排行

Copyright © 2012-2014 恰考网 Inc. 保留所有权利。 Powered by tikuer.com

页面耗时0.0536秒, 内存占用1.04 MB, Cache:redis,访问数据库20次