某机电工程公司通过招标承包了一台660MW 火电机组安装工程,工程开工前,施工单位向监理工程师提交了工程安装主要施工进度计划(如下图所示,单位:d)),满...

作者: tihaiku 人气: - 评论: 0
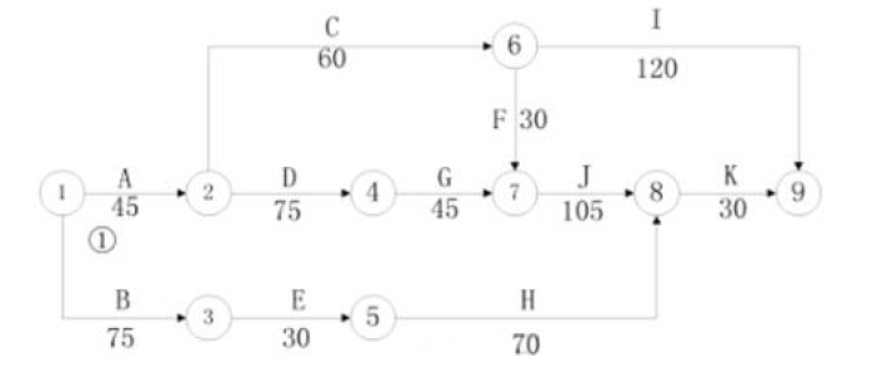
问题 某机电工程公司通过招标承包了一台660MW 火电机组安装工程,工程开工前,施工单位向监理工程师提交了工程安装主要施工进度计划(如下图所示,单位:d)),满足合同工期的要求并获业主批准。 在施工进度计划中,因为工作E 和G 需吊装载荷基本相同,所以租赁了同一台塔吊安装,并计划定在第76d 进场。在塔吊施工前,由施工单位组织编制了吊装专项施工方案,并经审核签字后组织了实施。 发电机定子到场后,施工单位按照施工作业文件要求,采用液压提升装置将定子吊装就位,发电机转子到场后,根据施工作业文件及厂家技术文件要求,进行了发电机转子穿装前的气密性试验,重点检查了转子密封情况,试验合格后,采用滑道式方法将转子穿装就位。 该工程安装完毕后,施工单位在组织汽轮机单机试运转中发现,在轴系对轮中心找正过程中,轴系联结时的复找存在一定的误差,导致设备运行噪音过大,经再次复找后满足了要求。 二、问题: 1.在原计划中如果先工作E 后工作G 组织吊装,塔吊应安排在第几天投入使用可使其不闲置?说明理由。 2.塔吊专项施工方案在施工前应由哪些人员签字?塔吊选用除了考虑吊装载荷参数外还有哪些基本参数? 3.发电机转子穿装常用方法还有哪些? 4.汽轮机轴系对轮中心找正除轴系联结时的复找外还包括哪些找正?
选项
答案
解析 1.塔吊应安排在第 91 天上班时(第 90 天下班时)投入使用。 理由:因为 G 工作是关键工作,必须第 121 天(45+75+1)开始;只要能保证 E 和 G 连续施工,就能使塔吊不闲置;所以 E 工作需在第 120 天完工,而 E 工作的持续时间为 30 天,所以 E 工作合理的开始时间是第 91 天(121-30),即第 91 天安排塔吊入场可使其不闲置。 2.塔吊专项施工方案在施工前应由施工单位技术负责人、总监理工程师签字。 塔吊还需考虑的基本参数有:额定起重量、最大工作半径(幅度)、最大起升高度。 3.发电机转子穿装常用方法还有:接轴的方法、用后轴承座作平衡重量的方法、用两台跑车的方法。 4. 汽轮机轴系对轮中心找正还包括:轴系初找;凝汽器灌水至运行重量后的复找;气缸扣盖前的复找;基础二次灌浆前的复找;基础二次灌浆后的复找。

相关内容:机电工程,公司通过,招标,机组,工程,开工,监理,工程师,施工,进度,计划,下图,单位

猜你喜欢

发表评论
更多 网友评论0 条评论)
暂无评论

访问排行

Copyright © 2012-2014 恰考网 Inc. 保留所有权利。 Powered by tikuer.com

页面耗时0.0395秒, 内存占用1.05 MB, Cache:redis,访问数据库20次