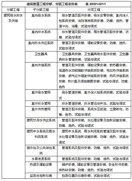
下列分项工程中,属于建筑饮用水供应系统的有( )。A.管道及配件安装 B.防腐 C.给水设备安装 D.绝热 E.试验与调试

作者: tihaiku 人气: - 评论: 0
问题 下列分项工程中,属于建筑饮用水供应系统的有( )。
选项 A.管道及配件安装 B.防腐 C.给水设备安装 D.绝热 E.试验与调试
答案 ABDE
解析

相关内容:分项,工程,建筑,饮用水,供应,系统,管道,配件,防腐,给水,设备安装,试验,调试

猜你喜欢

发表评论
更多 网友评论0 条评论)
暂无评论

访问排行

Copyright © 2012-2014 恰考网 Inc. 保留所有权利。 Powered by tikuer.com

页面耗时0.0657秒, 内存占用1.05 MB, Cache:redis,访问数据库20次