下列场容管理措施中,不符合要求的有( )A. 办公区和施工区设置在一起,提高各部门协作效率(应分开设置) B. 生活区设置开放式垃圾站,垃圾集中处理(封...

作者: tihaiku 人气: - 评论: 0
问题 下列场容管理措施中,不符合要求的有( )
选项 A. 办公区和施工区设置在一起,提高各部门协作效率(应分开设置) B. 生活区设置开放式垃圾站,垃圾集中处理(封闭式) C. 在上风口设置紧急出口 D. 库房内配置必要的照明措施 E. 机动车和行人应分道通行
答案 AB
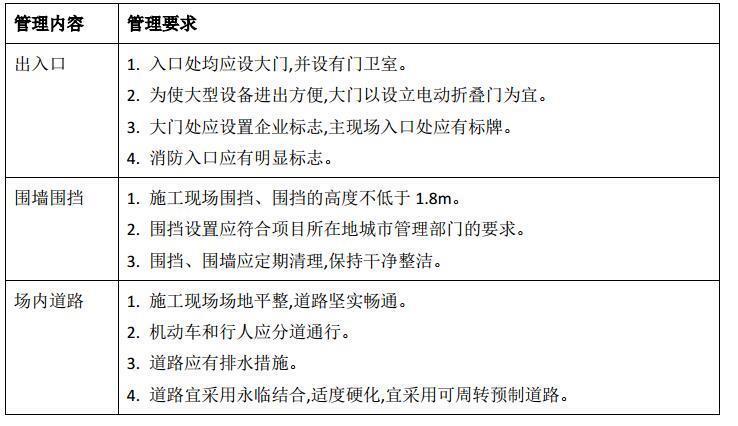
解析 场容管理措施 场容管理内容包含出入口、围墙围挡、场内道路、材料设备堆场、办公区、生活区、库房内环境。管理措施如下:

相关内容:场容,管理,措施,要求,办公区,施工区,工区,协作,效率,生活区,开放式,垃圾

猜你喜欢

发表评论
更多 网友评论0 条评论)
暂无评论

访问排行

Copyright © 2012-2014 恰考网 Inc. 保留所有权利。 Powered by tikuer.com

页面耗时0.0334秒, 内存占用1.04 MB, Cache:redis,访问数据库18次