某机电工程公司通过投标总承包了一工业项目,主要内容包括:设备基础施工、厂房钢结构制作和吊装、设备安装调试、工业管道安装及试运行等。项目开工前,该机电工程公...

作者: tihaiku 人气: - 评论: 0
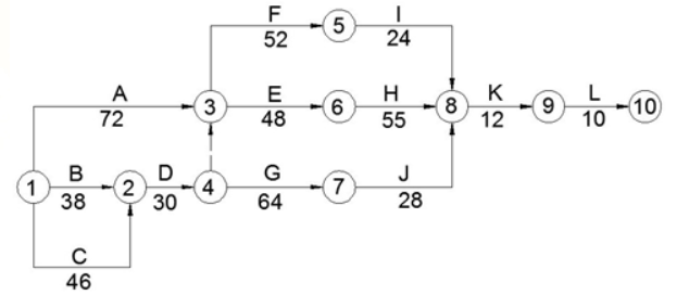
问题 某机电工程公司通过投标总承包了一工业项目,主要内容包括:设备基础施工、厂房钢结构制作和吊装、设备安装调试、工业管道安装及试运行等。项目开工前,该机电工程公司按合同约定向建设单位提交了施工进度计划,编制了各项工作逻辑关系及工作时间表(见表3)。 该项目的厂房钢结构选用了低合金结构钢,在采购时,钢厂只提供了高强度、高韧性的综合力学性能。 表3 各项工作逻辑关系及工作时间表 工程施工中,由于工艺设备是首次安装,经反复多次调整后才达到质量要求,致使项目部工程费用超支,工期拖后。在150天时,项目部用赢得值法分析,取得以下3个数据:已完工程预算费用3500万元,计划工程预算费用4000万元,已完工程实际费用4500万元。 在设备和管道安装、试验和调试完成后,由相关单位组织了该项目的各项试运行工作。 <1> 、根据表3找出该项目的关键工作,并计算出总工期。 <2> 、钢厂提供的低合金结构钢还应有哪些综合力学性能? <3> 、计算第150天时的进度偏差和费用偏差。 <4> 、单机和联动试运行分别应是哪个单位组织?
选项
答案
解析 <1> 、网络图如下图所示: 关键工作为C→D→E→H→K→L; 总工期为:46+30+48+55+12+10=201(天)。 <2> 、低合金结构钢还有良好的冷却成形和焊接性能、低的冷脆转变温度和良好的耐蚀性等综合力学性能。 <3> 、根据背景资料: 已完工做预算费用BCWP=3500万元; 计划工程预算费用BCWS=4000万元; 已完工程实际费用ACWP=4500万元; (1)进度偏差(SV)=已完工做预算费用(BCWP)-计划工程预算费用(BCWS) =3500-4000=-500(万元),说明进度偏差为落后500万元,进度延误。 (2)费用偏差(CV)=已完工程预算费用(BCWP)-已完工程实际费用(ACWP) =3500-4500=-1000(万元),说明费用偏差为落后1000万元,费用超支。 <4> 、单机试运行由施工单位(机电工程公司)组织;联动试运行由建设单位组织。

相关内容:机电工程,公司通过,工业,项目,内容包括,设备,基础,施工,厂房,钢结构,吊装,设备安装,调试,管道,开工

猜你喜欢

发表评论
更多 网友评论0 条评论)
暂无评论

访问排行

Copyright © 2012-2014 恰考网 Inc. 保留所有权利。 Powered by tikuer.com

页面耗时0.0384秒, 内存占用1.05 MB, Cache:redis,访问数据库20次