某建设单位A 通过招标,确定了某管道安装工程由B 单位承包,A 单位与B 单位签订的合同约定,采用单价合同,并约定若结算工程量增加超过招标工程量15%,且...

作者: tihaiku 人气: - 评论: 0
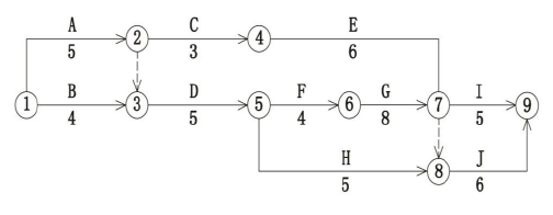
问题 某建设单位A 通过招标,确定了某管道安装工程由B 单位承包,A 单位与B 单位签订的合同约定,采用单价合同,并约定若结算工程量增加超过招标工程量15%,且该清单项目投标报价超过招标控制价15%时,工程量超过招标工程量15%以上部分按招标控制价的115%确定。 合同工期为28 天。工期每提前1 天奖励2000 元,每拖后1 天罚款3000 元。B 单位在开工前及时提交了施工网络进度计划(如下图所示),并得到A 单位的批准。 B 单位在工程施工中发生如下几项事件: 事件1:因施工场地供电电源出现故障造成施工现场停电,使工作A 和工作B 的工效降低,作业时间分别拖延2 天和1 天;人员窝工8 个和10 个工日;租赁的工作A 的施工机械每天租赁费为500 元,工作B的自有机械每天折旧费200 元。 事件2:为保证施工质量,B 单位在施工中将工作C 原设计尺寸扩大,增加工程量160m3,该工作综合单价为87 元/m3,作业时间增加2 天。 事件3:因设计变更,工作H 工程量由300m3 增至360m3,该工作投标时的综合单价为65 元/m3,招标控制价为52 元/m3。 事件4:鉴于该工程工期较紧,经A 单位同意B 单位在工作G 和工作J 作业过程中采取了加快施工的技术组织措施,使这两项工作作业时间均缩短了2 天,该两项加快施工的技术组织措施费分别为2000元.2500 元。其余各项工作实际作业时间和费用均与原计划相符。 【问题】 1.按B 单位的施工网络进度计划,用节点表示上述进度计划图的关键线路。计算计划工期为多少天? 2.B 单位发生的哪些事件可以提出工期和费用补偿要求?哪些事件不能提出工期和费用补偿要求?说明其原因。 3.B 单位可以得到的每项事件的工期补偿多少天?总工期补偿多少天? 4.4 个事件发生后,综合考虑4 个事件的影响,再用节点表示其关键线路。计算实际工期为多少天? 5.假设人工工日单价为50 元/工日,窝工费25 元/工日,管理费.利润等不予补偿。试计算A 单位应给予B 单位的追加工程款为多少?
选项
答案
解析 1.答1:关键线路:①→②→③→⑤→⑥→⑦→⑧→⑨ 计划工期:5+5+4+8+6=28 天 2.答: 事件1:可以提出工期和费用补偿要求,因为提供可靠电源是甲方责任。 事件2:不可以提出工期和费用补偿要求,因为保证工程质量是乙方的责任,其措施费由乙方自行承担。 事件3:可以提出工期和费用补偿要求,因为设计变更是甲方的责任。 事件4:不可以提出工期和费用补偿要求,因加快施工属承包商提出,加快施工的技术组织措施费应由乙方承担,而工期提前应按工期奖励处理。 3.答: 事件1:工期补偿2 天,因为工作A 在关键线路上,其作业时间拖延的2 天影响了工期;但工作B 不在关键线路上,其作业时间拖延的1 天没有超过其总时差,不影响工期。 事件2:工期不与补偿。 事件3:工期补偿为0 天,因工作H 不是关键工作,增加工程量后作业时间增加: (360-300) m3 /300 m3 /5 天=1 天,没有超过总时差,不影响工期。 事件4:工期不与补偿。 总计工期补偿:2+0 =2(天) 4.答: 事件1:由于建设单位的原因,A 实际作业时间是7 天,B 实际作业时间是5 天; 事件2:由于施工单位自身的原因,C 实际作业时间是5 天; 事件3:由于建设单位的原因,H 实际作业时间是6 天; 事件4:经建设单位同意赶工后,G 实际作业时间是6 天,J 实际作业时间是4 天; 关键线路为:①→②→③→⑤→⑥→⑦→⑨ 实际工期7+5+4+6+5=27 天 5.答5: 事件1:人工费补偿:(8+10)工日×25 元/工日=450 元 机械费补偿:2 台班×500 元/台班+1 台班×200 元/台班=1200 元 事件3:工程量增加的比例:360/300-1=20%﹥15% 控制价调整上限=控制价×1.15=52×1.15=59.8 元/m, 清单单价=65>59.8 元/m, 所以增加的工程量超过15%以上部分应该按调整的单价59.8 元/m 执行。 按原单价结算的追加工程款:300×15%×65=2925 元 按新单价结算的追加工程款:(360-300×1.15)×59.8=897 元 合价=2925+897=3822 元 事件4:合同工期为28 天,可索赔的工期为2 天,实际工期为27 天,所以工期实际提前的天数为28+2-27=3 天。 工期奖励为:3×2000=6000 元 合计补偿的追加工程价款为:450+1200+3822+6000=11472 元

相关内容:建设单位,招标,管道,单位,合同,约定,单价,结算,工程量

猜你喜欢

发表评论
更多 网友评论0 条评论)
暂无评论

访问排行

Copyright © 2012-2014 恰考网 Inc. 保留所有权利。 Powered by tikuer.com

页面耗时0.0330秒, 内存占用1.05 MB, Cache:redis,访问数据库20次