某建设单位(甲方)与某施工单位(乙方)订立了某工程项目的施工合同。合同规定采 用单价合同,每一分项工程的工程量增减超过 10%时,需调整工程单价。合同工期...

作者: tihaiku 人气: - 评论: 0
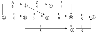
问题 某建设单位(甲方)与某施工单位(乙方)订立了某工程项目的施工合同。合同规定采 用单价合同,每一分项工程的工程量增减超过 10%时,需调整工程单价。合同工期为 25 天, 工期每提前 1 天奖励 3000 元,每拖后 1 天罚款 5000 元。乙方在开工前及时提交了施工网 络进度计划如图所示,并得到甲方代表的批准。 工程施工中发生如下几项事件 事件 1:因甲方提供电源故障造成施工现场停电,使工作 A 和工作 B 的工效降低,作业时间分别拖延 2 天和 1 天;多用人工 8 个和 10 个工日;工作 A 租赁的施工机械每天租赁费为 560 元,工作 B 的自有机械每天折旧费 280 元。 事件 2:为保证施工质量,乙方在施工中将工作 C 原设计尺寸扩大,增加工程量 16m3,该工作全费用单价为 87 元/m3,作业时间增加 2 天。 事件 3:因设计变更,工作 E 的工程量由 300m3 增至 360m3,该工作原全费用单价为65 元/m3,经协商调整全费用单价为 58 元/m3。 事件 4:鉴于该工程工期较紧,经甲方代表同意乙方在工作 G 和工作 I 作业过程中采取了加快施工的技术组织措施,使这两项工作作业时间均缩短了 2 天,该两项加快施工的技术组织措施费分别为 2000 元、2500 元。其余各项工作实际作业时间和费用均与原计划相符。 问题: 1. 上述哪些事件乙方可以提出工期和费用补偿要求?哪些事件不能提出工期和费用补偿要求?简述其理由。 2. 每项事件的工期补偿是多少天?总工期补偿多少天? 3. 该工程实际工期为多少天?工期奖罚款为多少元? 4. 人工工日单价为 25 元/工日,管理费、利润不予补偿。计算甲方应给乙方的追加工程款为多少?
选项
答案
解析 问题 1: 事件 1 因甲方提供电源故障造成施工现场停电,使工作 A 和工作 B 的工效降低,作业时间分别拖延 2 天和 1 天;多用人工 8 个和 10 个工日;工作 A 租赁的施工机械每天租赁费为 560 元,工作 B 的自有机械每天折旧费 280 元。 事件 1 可以提出工期和费用补偿要求,因为提供可靠电源是甲方责任。 事件 2 为保证施工质量,乙方在施工中将工作 C 原设计尺寸扩大,增加工程量 16m3,该工作全费用单价为 87 元/m3,作业时间增加 2 天。 事件 2 不可以提出工期和费用补偿要求,因为保证工程质量使乙方的责任,其措施费由乙方自行承担。 事件 3 因设计变更,工作 E 的工程量由 300m3 增至 360m3,该工作原全费用单价为 65元/m3,经协商调整全费用单价为 58 元/m3。 事件 3 可以提出工期和可以提出费用补偿要求,因为设计变更是甲方的责任,且工作 E的工程量增加了 60m3,工程量增加量超过了 10%的约定。 事件 4:鉴于该工程工期较紧,经甲方代表同意乙方在工作 G 和工作 I 作业过程中采取了加快施工的技术组织措施,使这两项工作作业时间均缩短了 2 天,该两项加快施工的技术 组织措施费分别为 2000 元、2500 元。其余各项工作实际作业时间和费用均与原计划相符。 事件 4 不可以提出工期和费用补偿要求,因为加快施工的技术组织措施费应由乙方承担,因加快施工而工期提前应按工期奖励处理。 问题 2: 事件 1 工期补偿 1 天,因为工作 B 在关键线路上其作业时间拖延的 1 天影响了工期。但工作 A 不在关键线路上其作业时间拖延的 2 天,没有超过其总时差,不影响工期。 事件 1 因甲方提供电源故障造成施工现场停电,使工作 A 和工作 B 的工效降低,作业时间分别拖延 2 天和 1 天;多用人工 8 个和 10 个工日;工作 A 租赁的施工机械每天租赁费为 560 元,工作 B 的自有机械每天折旧费 280 元。 事件 2 不可以提出工期和费用补偿要求,因为保证工程质量使乙方的责任,其措施费由 乙方自行承担。 事件 3 因设计变更,工作 E 的工程量由 300m3 增至 360m3,该工作原全费用单价为 65元/m3,经协商调整全费用单价为 58 元/m3。 事件 3 可以提出工期和可以提出费用补偿要求,因为设计变更是甲方的责任,且工作 E的工程量增加了 60m3,工程量增加量超过了 10%的约定。 事件 4:鉴于该工程工期较紧,经甲方代表同意乙方在工作 G 和工作 I 作业过程中采取了加快施工的技术组织措施,使这两项工作作业时间均缩短了 2 天,该两项加快施工的技术 组织措施费分别为 2000 元、2500 元。其余各项工作实际作业时间和费用均与原计划相符。 事件 4 不可以提出工期和费用补偿要求,因为加快施工的技术组织措施费应由乙方承担,因加快施工而工期提前应按工期奖励处理。 问题 2: 事件 1 工期补偿 1 天,因为工作 B 在关键线路上其作业时间拖延的 1 天影响了工期。但工作 A 不在关键线路上其作业时间拖延的 2 天,没有超过其总时差,不影响工期。 事件 1 因甲方提供电源故障造成施工现场停电,使工作 A 和工作 B 的工效降低,作业时间分别拖延 2 天和 1 天;多用人工 8 个和 10 个工日;工作 A 租赁的施工机械每天租赁费为 560 元,工作 B 的自有机械每天折旧费 280 元。 事件 2:为保证施工质量,乙方在施工中将工作 C 原设计尺寸扩大,增加工程量 16m3,该工作全费用单价为 87 元/m3,作业时间增加 2 天。 事件 2 工期补偿为 0 天。因为不是甲方的责任 事件 3:因设计变更,工作 E 的工程量由 300m3 增至 360m3,该工作原全费用单价为65 元/m3,经协商调整全费用单价为 58 元/m3。 事件 3 工期补偿为 0 天,因工作 E 不是关键工作,增加工程量后作业时间增加 E 原来是5 天(360-300)m3/300m3=x/5 天增加了 1 天,工作量增加了五分之一,总工是 5 天,增加到 6 天了,不影响工期。 事件 4:鉴于该工程工期较紧,经甲方代表同意乙方在工作 G 和工作 I 作业过程中采取了加快施工的技术组织措施,使这两项工作作业时间均缩短了 2 天,该两项加快施工的技术 组织措施费分别为 2000 元、2500 元。其余各项工作实际作业时间和费用均与原计划相符。 事件 4 工期补偿 0 天。 总计工期补偿 1 天+0 天+0 天+0 天=1 天。 问题 3: 将每项事件引起的各项工作持续时间的延长值均调整到相应工作的持续时间上,计算得实际工期为 23 天 BDGH 方向见下图知道是 23 天工期提前奖励款为(25 原来工期+1 总工期补偿-23 实际工期)天×3000 元/天奖励=9000元 问题 4: 首先,事件 1 可以提出工期和费用补偿要求,因为提供可靠电源是甲方责任。 事件 1 多用人工 8 个和 10 个工日,作业时间分别拖延 2 天和 1 天;工作 A 租赁的施工机械每天租赁费为 560 元,工作 B 的自有机械每天折旧费 280 元 所以人工费补偿(8+10)工日×25 元/工日=450 元 机械费补偿 2 台班×560 元/台班+1 台班×280 元/台班=1400 元 事件 2 不可以提出工期和费用补偿要求,因为保证工程质量使乙方的责任,其措施费由乙方自行承担。 事件 3 可以提出工期和费用补偿要求,因为设计变更是甲方的责任,且工作 E 的工程量增加了 60m3,工程量增加量超过了 10%的约定。题目说每一分项工程的工程量增减超过 10% 时,需调整工程单价。 事件 3 因设计变更,工作 E 的工程量由 300m3 增至 360m3,该工作原全费用单价为 65元/m3,经协商调整全费用单价为 58 元/m3。 事件 3 工期补偿为 0 天,因工作 E 不是关键工作,增加工程量后作业时间增加 E 原来是 5 天(360-300)m3/300m3/5 天=1 天,工作量增加了五分之一,总工是 5 天,增加到 6 天 了,不影响工期。 事件 3 按原单价结算的工程量 300m3×(1+10%)=330m3 事件三的工作是从 300 到 360360 大于 330 说明了超过了百分之十了,所以必须调整单价。(因为题目说每一分项工程的工程量增减超过 10%时,需调整工程单价。) 按新单价结算的工程量 360m3-330m3=30m3(超过百分之十的工作量要按照调整的单价算) 结算价 30m3×65 元/m3(此部分是没有超过百分之十的工作量)+30×58 元/m3(此部分是超过百分之十的工作量)=3690 元 合计追加工程款总额为 450 元(事件一)+1400 元(事件一)+3690 元(事件三)+9000 元(奖励提前三天完成 的钱)=14540 元

相关内容:建设单位,甲方,乙方,订立,工程,目的,施工,合同,规定,单价,分项,工程量,调整,工期

猜你喜欢

发表评论
更多 网友评论0 条评论)
暂无评论

访问排行

Copyright © 2012-2014 恰考网 Inc. 保留所有权利。 Powered by tikuer.com

页面耗时0.0622秒, 内存占用1.06 MB, Cache:redis,访问数据库18次