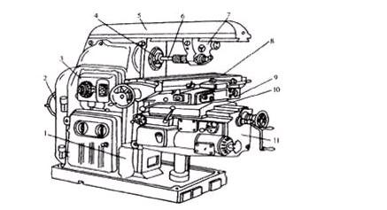
如下图所示的机床结构中, 部件10的名称是( )。A、主轴B、工作台C、升降台D、横向溜板

作者: rantiku 人气: - 评论: 0
问题 如下图所示的机床结构中, 部件10的名称是( )。 A、主轴 B、工作台 C、升降台 D、横向溜板
选项
答案 D
解析 参见教材P187。

猜你喜欢

发表评论
更多 网友评论0 条评论)
暂无评论

访问排行

Copyright © 2012-2014 恰考网 Inc. 保留所有权利。 Powered by tikuer.com

页面耗时0.0392秒, 内存占用1.03 MB, Cache:redis,访问数据库19次