下列开放式基金与封闭式基金的比较中,正确的是(  )。 Ⅰ.开放式基金规模固定,封闭式基金规模不固定 Ⅱ.开放式基金一般不上市,封闭式基金上市...

作者: rantiku 人气: - 评论: 0
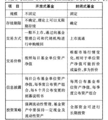
问题 下列开放式基金与封闭式基金的比较中,正确的是(  )。 Ⅰ.开放式基金规模固定,封闭式基金规模不固定 Ⅱ.开放式基金一般不上市,封闭式基金上市流通 Ⅲ.开放式基金强调流动性管理,基金资产中要保持一定现金及流动性资产 Ⅳ.封闭式基金全部资金可进行长期投资
选项 A.I、Ⅱ、Ⅲ B.Ⅱ、Ⅲ、Ⅳ C.I、Ⅲ、Ⅳ D.I、Ⅱ、Ⅲ、Ⅳ
答案 B
解析 开放式基金与封闭式基金的比较,见下表:

猜你喜欢

发表评论
更多 网友评论0 条评论)
暂无评论

访问排行

Copyright © 2012-2014 恰考网 Inc. 保留所有权利。 Powered by tikuer.com

页面耗时0.0574秒, 内存占用1.03 MB, Cache:redis,访问数据库14次