通常情况下,可以作为一国国际储备的资产是( )。A.企业境外存款 B.居民本币存款 C.外汇储备 D.企业本市存款

作者: tihaiku 人气: - 评论: 0
问题 通常情况下,可以作为一国国际储备的资产是( )。
选项 A.企业境外存款 B.居民本币存款 C.外汇储备 D.企业本市存款
答案 C
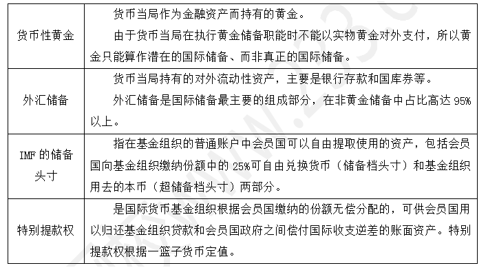
解析 国际储备的构成:

相关内容:一国,国际,储备,资产,企业,境外,存款,居民,本币

猜你喜欢

发表评论
更多 网友评论0 条评论)
暂无评论

访问排行

Copyright © 2012-2014 恰考网 Inc. 保留所有权利。 Powered by tikuer.com

页面耗时0.0355秒, 内存占用1.04 MB, Cache:redis,访问数据库17次