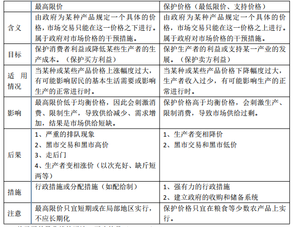
关于对某些产品实行最高限价的说法,正确的有()。A.最高限价可能会导致变相涨价现象 B.最高限价可能会导致市场过剩现象 C.最高限价只宜在短期内实施 ...

作者: tihaiku 人气: - 评论: 0
问题 关于对某些产品实行最高限价的说法,正确的有()。
选项 A.最高限价可能会导致变相涨价现象 B.最高限价可能会导致市场过剩现象 C.最高限价只宜在短期内实施 D.最高限价总是高于均衡价格 E.最高限价可能会导致市场短缺现象
答案 ACE
解析 均衡价格模型的运用

相关内容:产品,说法,可能,现象,市场

猜你喜欢

发表评论
更多 网友评论0 条评论)
暂无评论

访问排行

Copyright © 2012-2014 恰考网 Inc. 保留所有权利。 Powered by tikuer.com

页面耗时0.0319秒, 内存占用1.04 MB, Cache:redis,访问数据库17次