企业编制的会计报表应当做到( )。A.真实可靠 B.便于理解 C.编报及时 D.认真细致 E.全面完整

作者: tihaiku 人气: - 评论: 0
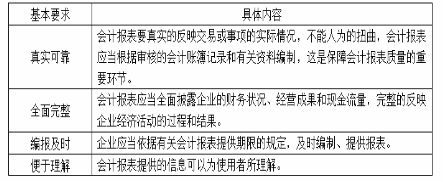
问题 企业编制的会计报表应当做到( )。
选项 A.真实可靠 B.便于理解 C.编报及时 D.认真细致 E.全面完整
答案 ABCE
解析 考查会计报表编制的要求。 企业编制的会计报表应当真实可靠,全面完整,编报及时,便于理解。 D为干扰选项。

相关内容:企业,编制,会计,报表,理解

猜你喜欢

发表评论
更多 网友评论0 条评论)
暂无评论

访问排行

Copyright © 2012-2014 恰考网 Inc. 保留所有权利。 Powered by tikuer.com

页面耗时0.0482秒, 内存占用1.04 MB, Cache:redis,访问数据库18次