下列不属于共同共有的形式的是()。A.夫妻共有财产
B.家庭共有财产
C.遗产分割前的共有
D.经占份额三分之二以上的按份共有人同意的不动产
相关内容:形式,夫妻,家庭,遗产,共有,份额,按份,不动产
- 共有人对共有的不动产或者动产没有约定为按份共有或者共同共有,或者约定不明确的,除共有人具有家庭关系等外,视为()A.共同共有
B.按份共有
C.按需共...
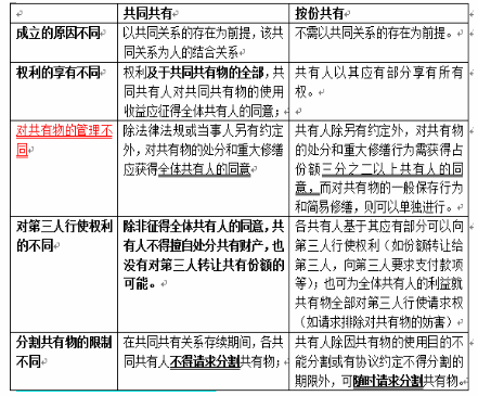
- 按份共有和共同共有的区别主要体现在()。A.成立的原因不同
B.共有人应尽的义务不同
C.对共有物的管理不同
D.对第三人行使权利不同
E.分割共...
- 将以融资租赁方式租入的固定资产视为企业的资产进行会计核算,体现了()原则的要求。A.重要性
B.实质重于形式
C.谨慎性
D.客观性
- 假设某国在2015-2016年期间,GDP增长6%,资本存量增长5%,劳动力增长1%。如果资本在GDP增长中所占的份额为40%,劳动力所占的份额为60%,...
- 在研究某城市居民的家庭消费结构时,在全部50万户家庭中随机抽取3000户进行入户调查,这项抽样调查中的样本是指()A.抽取出来的3000户家庭
B.50...
- 根据《中华人民共和国公司法》,股东可以采取的出资形式是()。A.集体土地所有权
B.劳务
C.管理能力
D.知识产权
- 下列合同中,属于可变更可撤销合同的有()A.以合法形式掩盖非法目的
B.恶意串通损害国家利益的合同
C.重大误解的合同
D.显失公平的合同
E.无...
- 权利人、利害关系人认为不动产登记簿记载的事项是错误的,可以申请()。A.注销登记
B.变更登记
C.转移登记
D.更正登记
- 关于共同共有的说法,正确的有()。A.共同共有人共有关系存续期间可以确定各自对共有物的份额
B.处分共同共有物一般应经全体共有人同意
C.各共同共有人...
- 关于质权的说法,错误的是()A.质权设定必须移转占有
B.质权具有从属性
C.质权既可以适用于动产也可适用于不动产
D.质权具有物上代位性