某工程合同工期37天,合同价360万元,采用清单计价模式。综合单价中管理费率10%为(以人、材、机费为基数)、利润率为6% (以人、材、机费为基数) ,规...

作者: tihaiku 人气: - 评论: 0
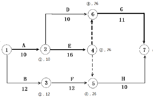
问题 某工程合同工期37天,合同价360万元,采用清单计价模式。综合单价中管理费率10%为(以人、材、机费为基数)、利润率为6% (以人、材、机费为基数) ,规费为人、材、机费和管理费与利润之和的3.3%,税金为人、材、机费与管理费、利润、规费之和的3.4% 。业主草拟的部分施工合同条款内容如下: 1.当分部分项工程量清单项目中工程量的变化幅度在15%以上时,可以调整综合单价;调整方法是:由监理工程师提出新的综合单价,经业主批准后调整合同价格。 2.安全文明施工措施费,根据分部分项工程量的变化幅度按比例调整 。 3.材料实际购买价格与招标文件中列出的材料暂估价相比,变化幅度不超过10%时,价格不予调整,超过10%时,可以按实际价格调整。 4.如果施工过程中发生及其恶劣的不利自然条件,工期可以顺延,损失费用均由承包商承担。 在工程开工前,承包商提交了施工网络进度计划,如图4.1所示,并得到监理工程师的批准。 施工过程中发生了如下时间: 事件1:清单中D工作的综合单价为450元/m3,在D工作开始之前,设计单位修改了设计,D工作的工程量由清单工程量4000 m3增加到4800m3,D工作工程量的增加导致相应措施费用增加2500元。 事件2:在E工作施工中,承包商采购了业主推荐的某设备制造厂生产的工程设备,设备到场后检验发现缺少一关键配件,使该设备无法正常安装,导致E工作作业时间拖延2天,窝工人工费损失2000元,窝工机械费损失1500元。 事件3:H工作时一项装饰工程,其市面石材由业主从外地采购,由石材厂家供货至现场,但因石材厂所在地连续遭遇季节性大雨,使得石材运至现场的时间拖延,造成H工作晚开始5天。双方约定费用补偿按照投标文件中的计日工处理,经计算:人工为8000元,机械为3000元。 (本题目不涉及增值税) 【问题】 1.该施工网络进度计划的关键工作有哪些?H工作的总时差为几天? 2.指出业主草拟的合同条款中有哪些不妥之处,简要说明正确做法。 3.对于事件1,经业主与承包商协商确定,D工作全部工程量按综合单价430元/m3结算,承包商是否可提出变更合同工期?为什么? 工期和费用索赔各是多少? 4.对于事件2,承包商是否可向业主进行工期和费用索赔?若可以索赔,工期和费用索赔各是多少?为什么? 5.对于事件3,承包商是否可向业主进行工期和费用索赔?为什么?若可以索赔,工期和费用索赔各是多少?
选项
答案
解析 问题1:(1分) 关键工作有A、E、G (0.5分),H工作的总时差为1天(0.5分)。 评分说明:关键工作A、E、G全部正确列出得0.5分。 问题2:(8.5分) (1) 由监理工程师提出新的综合单价不妥(0.5分)。 正确做法:应由承包人提出新的综合单价(1分) ,经由监理机构或造价工程师审核(0.5分) ,最终由业主确认(1分) 。 (2) 安全文明施工措施费,根据分部分项工程量的变化幅度按比例调整 。不妥(0.5分) 。 正确做法:措施项目中的安全文明施工费必须按国家或省级、行业建设主管部门的规定计算(1.5分) 。 (3) 暂估的材料价在实际购买时价格的变化幅度不超过10%时,价格不予调整不妥(0.5分)。 正确做法:应按发、承包双方最终确认价(0.5分)在综合单价中调整(1分)。 (4) 损失费用均由承包商承担不妥(0.5分)。 正确做法:应由合同双方各自承担自己的损失费用(1分)。 问题3:(3.5分) (1)可增加的工程价款: (4800×430-4000×450+2500)×(1+3.3%)×(1+3.4%)=284654.51(元)(1.5分) (2)不能增加工期(0.5分),因为D工作增加工程量800 m3,使作业时间延长2天(0.5分),但D工作为非关键工作,总时差为6天,延长时间未超过该工作的总时差(1分)。 问题4:(2 分) 不可以向业主进行工期和费用索赔(1分)。因设备由承包商采购,设备缺少配件不能按计划安装不是业主的责任。(1 分) 问题5:(5分) (1)可以向业主进行工期和费用索赔(0.5分),因为石材由业主购买,供料不及时而导致承包商的工期和费用损失应由业主承担(1分)。H的总时差为1天(0.5分) ,拖延时间5天,超出总时差4天(1分) 。 (2)可索赔工期:4(天)(0.5分)。 (3)可索赔费用:(8000+3000)×(1+3.3%)×(1+3.4%)=11749.34(元)(2分)

相关内容:工程,合同,工期,合同价,360万元,清单,计价,模式,综合,单价,管理,费率,以人,基数,利润率

猜你喜欢

发表评论
更多 网友评论0 条评论)
暂无评论

访问排行

Copyright © 2012-2014 恰考网 Inc. 保留所有权利。 Powered by tikuer.com

页面耗时0.0384秒, 内存占用1.05 MB, Cache:redis,访问数据库20次