施工专业分包和劳务分包的主要区别在于()A、收入不同,劳务分包人获得的是劳务报酬 B、保险责任不同,专业分包人需要为从事危险作业的职工办理意外伤害保险...

作者: rantiku 人气: - 评论: 0
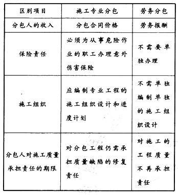
问题 施工专业分包和劳务分包的主要区别在于()
选项 A、收入不同,劳务分包人获得的是劳务报酬 B、保险责任不同,专业分包人需要为从事危险作业的职工办理意外伤害保险 C、对施工质量承担责任的期限不同,验收合格后劳务分包人不再对工程质量承担责任 D、施工组织不同,专业分包人不需要单独编制施工组织设计 E、实施风险不同,劳务分包人需要提供劳动力资源以及技术
答案 ABC
解析 施工专业分包与劳务分包的主要区别如下图所示:

猜你喜欢

发表评论
更多 网友评论0 条评论)
暂无评论

访问排行

Copyright © 2012-2014 恰考网 Inc. 保留所有权利。 Powered by tikuer.com

页面耗时0.0381秒, 内存占用1.03 MB, Cache:redis,访问数据库19次