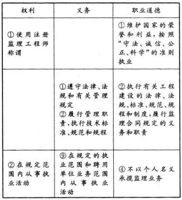
下列行为要求中,既属于监理工程师职业道德,又属于监理工程师义务的是()A、不收受被监理单位的任何礼金 B、保证执业活动成果的质量,并承担相应责任 ...

作者: rantiku 人气: - 评论: 0
问题 下列行为要求中,既属于监理工程师职业道德,又属于监理工程师义务的是()
选项 A、不收受被监理单位的任何礼金 B、保证执业活动成果的质量,并承担相应责任 C、不泄露与监理工程有关的需要保密的事项 D、坚持独立自主地开展工作
答案 C
解析 A选项仅是职业道德;B选项仅是监理工程师的义务;D选项仅是职业道德。只有C选项既是职业道德又是义务。 {图1}

猜你喜欢

发表评论
更多 网友评论0 条评论)
暂无评论

访问排行

Copyright © 2012-2014 恰考网 Inc. 保留所有权利。 Powered by tikuer.com

页面耗时0.0287秒, 内存占用1.03 MB, Cache:redis,访问数据库16次