下列建设工程风险事件中,属于技术风险的有( )。A、 设计规范应用不当 B、 施工方案不合理 C、 合同条款有遗漏 D、 施工设备供应不足 ...

作者: rantiku 人气: - 评论: 0
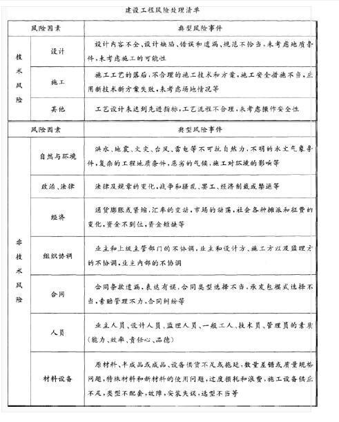
问题 下列建设工程风险事件中,属于技术风险的有( )。
选项 A、 设计规范应用不当 B、 施工方案不合理 C、 合同条款有遗漏 D、 施工设备供应不足 E、 施工安全措施不当
答案 ABE
解析 建设工程风险初始清单见下表。从表中可知,选项C、D属于非技术风险.

猜你喜欢

发表评论
更多 网友评论0 条评论)
暂无评论

访问排行

Copyright © 2012-2014 恰考网 Inc. 保留所有权利。 Powered by tikuer.com

页面耗时0.0386秒, 内存占用1.03 MB, Cache:redis,访问数据库19次