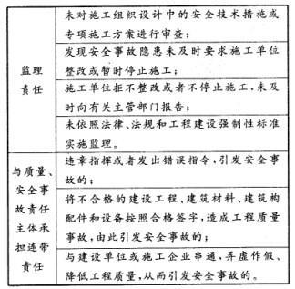
依据国家相关法律法规的规定,下列情形中,监理工程师应当承担连带责任的有()A、对应当监督检查的项目不检查或不按照规定检查,给建设单位造成损失的 B、与...

作者: rantiku 人气: - 评论: 0
问题 依据国家相关法律法规的规定,下列情形中,监理工程师应当承担连带责任的有()
选项 A、对应当监督检查的项目不检查或不按照规定检查,给建设单位造成损失的 B、与施工企业串通,弄虚作假、降低工程质量,从而导致安全事故的 C、将不合格的建筑材料按照合格签字,造成工程质量事故,由此引发安全事故的 D、未按照工程监理规范的要求实施监理的 E、转包或违法分包所承揽的监理业务的
答案 BC
解析 解题过程见下表:

猜你喜欢

发表评论
更多 网友评论0 条评论)
暂无评论

访问排行

Copyright © 2012-2014 恰考网 Inc. 保留所有权利。 Powered by tikuer.com

页面耗时0.0340秒, 内存占用1.03 MB, Cache:redis,访问数据库18次