施工现场专职安全生产管理人员的职责是( )。A. 签署危险性较大工程安全专项施工方案 B. 对施工项目重大隐患排查治理全面负责 C. 落实施工现...

作者: tihaiku 人气: - 评论: 0
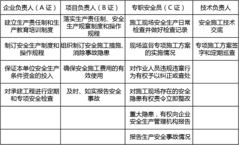
问题 施工现场专职安全生产管理人员的职责是( )。
选项 A. 签署危险性较大工程安全专项施工方案 B. 对施工项目重大隐患排查治理全面负责 C. 落实施工现场带班检查、带班生产制度 D. 对施工现场发现的安全隐患,责令立即整改
答案 D
解析 【 安全生产责任制】

相关内容:施工,现场,生产管理,人员,职责,危险性,工程,方案,项目,隐患,治理

猜你喜欢

发表评论
更多 网友评论0 条评论)
暂无评论

访问排行

Copyright © 2012-2014 恰考网 Inc. 保留所有权利。 Powered by tikuer.com

页面耗时0.0441秒, 内存占用1.05 MB, Cache:redis,访问数据库19次