潜在投标人认为资格预审文件、招标文件中包含有不合理排斥、歧视潜在投标人内容的,应当先( )。A. 向有关行政监督部门投诉 B. 向招标人提出...

作者: tihaiku 人气: - 评论: 0
问题 潜在投标人认为资格预审文件、招标文件中包含有不合理排斥、歧视潜在投标人内容的,应当先( )。
选项 A. 向有关行政监督部门投诉 B. 向招标人提出异议 C. 向法院起诉 D. 申请仲裁
答案 B
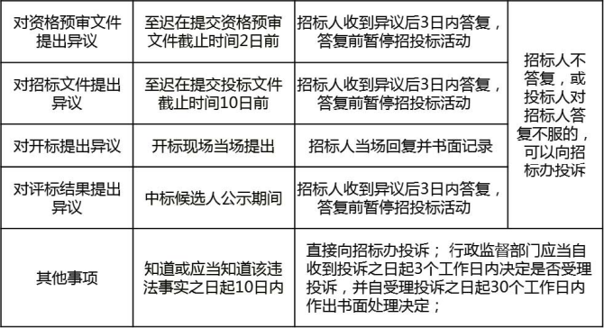
解析 【投标人异议程序和投诉程序】四件事情两步走,其他事情一步走

相关内容:潜在,投标人,资格,预审,文件,招标,中包,歧视,内容,有关,部门,投诉

猜你喜欢

发表评论
更多 网友评论0 条评论)
暂无评论

访问排行

Copyright © 2012-2014 恰考网 Inc. 保留所有权利。 Powered by tikuer.com

页面耗时0.0325秒, 内存占用1.05 MB, Cache:redis,访问数据库19次