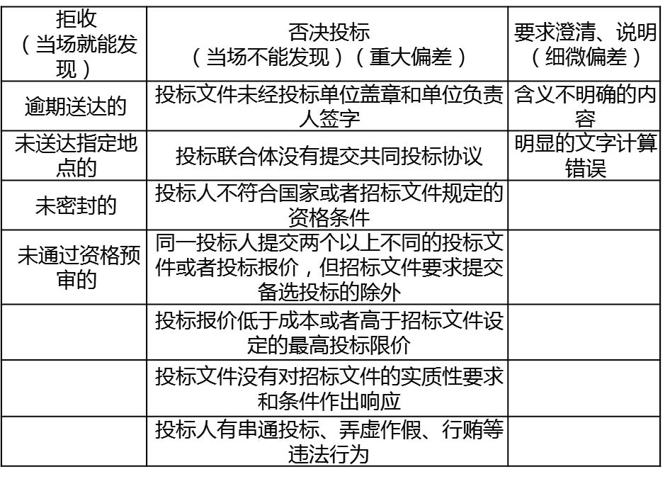
下列属于评标委员会可以作出否决投标决定的情形是( )。A. 投标文件存在细微偏差 B. 投标报价低于成本或者高于招标文件设定的最高投标限价 ...

作者: tihaiku 人气: - 评论: 0
问题 下列属于评标委员会可以作出否决投标决定的情形是( )。
选项 A. 投标文件存在细微偏差 B. 投标报价低于成本或者高于招标文件设定的最高投标限价 C. 投标报价超过标底上下浮动范围 D. 由于招标文件要求提交备选投标,同一投标人提交了两个以上不同的投标文件
答案 B
解析

相关内容:委员会,情形,文件,偏差,报价,成本,招标,限价

猜你喜欢

发表评论
更多 网友评论0 条评论)
暂无评论

访问排行

Copyright © 2012-2014 恰考网 Inc. 保留所有权利。 Powered by tikuer.com

页面耗时0.0423秒, 内存占用1.05 MB, Cache:redis,访问数据库19次