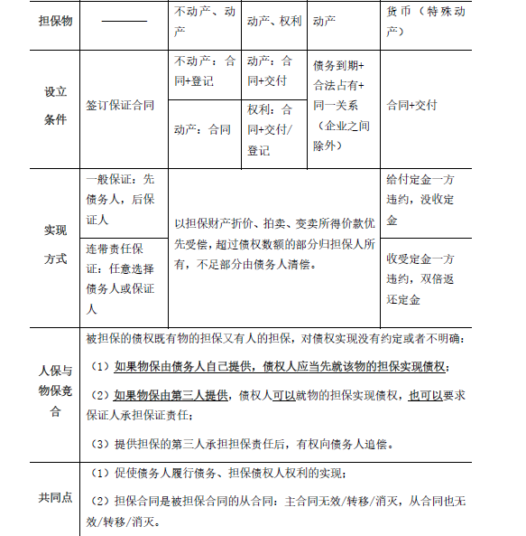
被担保的债权既有物的担保又有人的担保,且当事人对债权实现未做约定,则下列关于债权人实现债权的方式说法正确的是()。A.如果物保由债务人自己提供,应当先物保...

作者: tihaiku 人气: - 评论: 0
问题 被担保的债权既有物的担保又有人的担保,且当事人对债权实现未做约定,则下列关于债权人实现债权的方式说法正确的是()。
选项 A.如果物保由债务人自己提供,应当先物保后人保 B.如果物保由第三人提供,应当先人保后物保 C.可以任意选择物保或者人保优先受偿 D.应当先物保后人保
答案 A
解析

相关内容:担保,债权,当事人,约定,债权人,方式,说法,物保,债务人

猜你喜欢

发表评论
更多 网友评论0 条评论)
暂无评论

访问排行

Copyright © 2012-2014 恰考网 Inc. 保留所有权利。 Powered by tikuer.com

页面耗时0.0503秒, 内存占用1.04 MB, Cache:redis,访问数据库13次