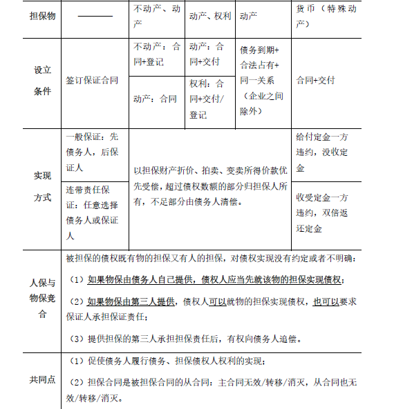
下列担保物权中,自担保物实际交付时设立的是()。A.不动产抵押权 B.动产抵押权 C.动产质权 D.定金 E.权利质权

作者: tihaiku 人气: - 评论: 0
问题 下列担保物权中,自担保物实际交付时设立的是()。
选项 A.不动产抵押权 B.动产抵押权 C.动产质权 D.定金 E.权利质权
答案 CDE
解析

相关内容:担保,物权,担保物,实际,不动产,抵押权,动产,质权,定金,权利

猜你喜欢

发表评论
更多 网友评论0 条评论)
暂无评论

访问排行

Copyright © 2012-2014 恰考网 Inc. 保留所有权利。 Powered by tikuer.com

页面耗时0.0324秒, 内存占用1.04 MB, Cache:redis,访问数据库18次