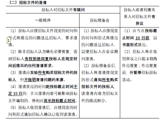
建设工程项目的招标人对投标人就招标文件提出的问题在投标预备会上作出澄清,会后该澄清应当()。A.发送给提出问题的投标人 B.发送给所有投标人 C.发送...

作者: tihaiku 人气: - 评论: 0
问题 建设工程项目的招标人对投标人就招标文件提出的问题在投标预备会上作出澄清,会后该澄清应当()。
选项 A.发送给提出问题的投标人 B.发送给所有投标人 C.发送给未参会的投标人 D.可以不发送给投标人
答案 B
解析

相关内容:建设工程,目的,招标,投标人,文件,问题,预备,会上

猜你喜欢

发表评论
更多 网友评论0 条评论)
暂无评论

访问排行

Copyright © 2012-2014 恰考网 Inc. 保留所有权利。 Powered by tikuer.com

页面耗时0.0435秒, 内存占用1.04 MB, Cache:redis,访问数据库17次