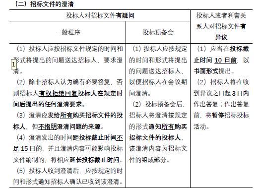
建设工程项目的招标人对投标人就招标文件提出的问题作出澄清,该澄清可能影响投标文件编制,如澄清发出时距投标截止时间还余10日,同时进行的工作是()。A.澄清...

作者: tihaiku 人气: - 评论: 0
问题 建设工程项目的招标人对投标人就招标文件提出的问题作出澄清,该澄清可能影响投标文件编制,如澄清发出时距投标截止时间还余10日,同时进行的工作是()。
选项 A.澄清仅发给提出问题的投标人 B.澄清发送给每一位投标 C.澄清应说明问题的来源 D.延长投标截止日期 E.不延长投标截止日期
答案 BD
解析

相关内容:建设工程,目的,招标,投标人,文件,问题,可能,影响,编制,时距,截止,时间,同时,工作

猜你喜欢

发表评论
更多 网友评论0 条评论)
暂无评论

访问排行

Copyright © 2012-2014 恰考网 Inc. 保留所有权利。 Powered by tikuer.com

页面耗时0.0648秒, 内存占用1.04 MB, Cache:redis,访问数据库15次