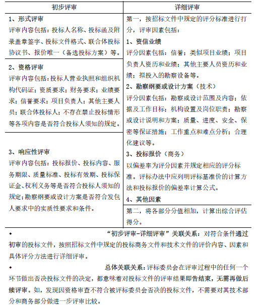
采用综合评估法对设计投标文件进行详细评审时的内容包括()。A.资信业绩评审 B.资格评审 C.响应性评审 D.设计方案评审 E.投标报价评审

作者: tihaiku 人气: - 评论: 0
问题 采用综合评估法对设计投标文件进行详细评审时的内容包括()。
选项 A.资信业绩评审 B.资格评审 C.响应性评审 D.设计方案评审 E.投标报价评审
答案 ADE
解析 3、评标分为初步评审和详细评审两个阶段

相关内容:综合,评估,设计,文件,评审,内容包括,资信,业绩,资格,方案,报价

猜你喜欢

发表评论
更多 网友评论0 条评论)
暂无评论

访问排行

Copyright © 2012-2014 恰考网 Inc. 保留所有权利。 Powered by tikuer.com

页面耗时0.0326秒, 内存占用1.05 MB, Cache:redis,访问数据库19次