关于设计招标项目评标的说法,正确的有()。A.通常采用综合评估法 B.可以使用招标文件未规定的评标标准和方法以提高评标质量 C.响应性评审属于详细评审...

作者: tihaiku 人气: - 评论: 0
问题 关于设计招标项目评标的说法,正确的有()。
选项 A.通常采用综合评估法 B.可以使用招标文件未规定的评标标准和方法以提高评标质量 C.响应性评审属于详细评审的内容 D.资信业绩评审属于初步评审的内容 E.未通过初步评审的投标文件不再进行详细评审
答案 AE
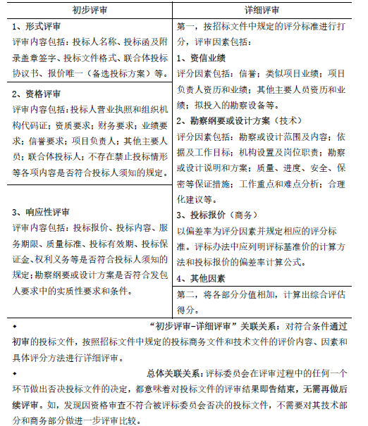
解析 3、评标分为初步评审和详细评审两个阶段

相关内容:设计,招标,项目,标的,说法,综合,评估,文件,未规,标准,方法,质量,评审

猜你喜欢

发表评论
更多 网友评论0 条评论)
暂无评论

访问排行

Copyright © 2012-2014 恰考网 Inc. 保留所有权利。 Powered by tikuer.com

页面耗时0.0661秒, 内存占用1.04 MB, Cache:redis,访问数据库17次