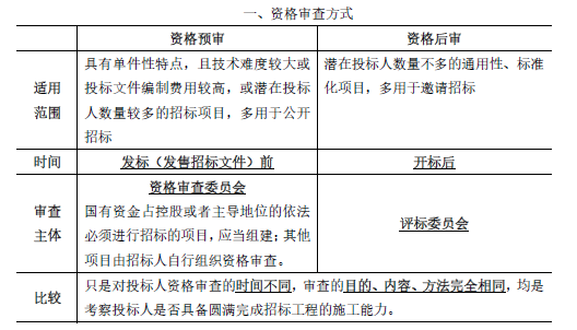
根据《标准施工招标文件》,关于招标程序的说法正确的有()。A.招标人应向建设行政主管部门办理招标备案 B.招标公告经向建设行政主管部门备案后公布 C....

作者: tihaiku 人气: - 评论: 0
问题 根据《标准施工招标文件》,关于招标程序的说法正确的有()。
选项 A.招标人应向建设行政主管部门办理招标备案 B.招标公告经向建设行政主管部门备案后公布 C.在招标公告中公布招标方式 D.在招标信息发布后进行资格预审 E.资格预审应当组建资格审查委员会
答案 ACD
解析

相关内容:根据,标准施工招标文件,招标,程序,说法,应向,建设,行政,招标公告

猜你喜欢

发表评论
更多 网友评论0 条评论)
暂无评论

访问排行

Copyright © 2012-2014 恰考网 Inc. 保留所有权利。 Powered by tikuer.com

页面耗时0.0860秒, 内存占用1.05 MB, Cache:redis,访问数据库18次