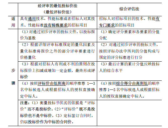
必须招标的某施工项目,采用经评审的最低投标价法评标,中标候选人中排序靠前的两位投标人甲、乙的情况如下:甲报价1000 万元,评标价950 万元;乙报价98...

作者: tihaiku 人气: - 评论: 0
问题 必须招标的某施工项目,采用经评审的最低投标价法评标,中标候选人中排序靠前的两位投标人甲、乙的情况如下:甲报价1000 万元,评标价950 万元;乙报价980 万元,评标价990 万元。此时()。
选项 A.中标人为甲,合同价为950万元 B.中标人为甲,合同价为1000万元 C.中标人为乙,合同价为980万元 D.中标人为乙,合同价为990万元
答案 B
解析

相关内容:标的,施工,项目,评审,标价,人中,排序,投标人,情况,如下,报价,万元

猜你喜欢

发表评论
更多 网友评论0 条评论)
暂无评论

访问排行

Copyright © 2012-2014 恰考网 Inc. 保留所有权利。 Powered by tikuer.com

页面耗时0.0394秒, 内存占用1.04 MB, Cache:redis,访问数据库17次