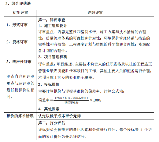
采用综合评估法对施工项目投标文件进行详细评审时,属于项目管理机构评审内容的是()。A.项目经理的任职资格 B.施工方案与技术措施的合理性 C.资源配置...

作者: tihaiku 人气: - 评论: 0
问题 采用综合评估法对施工项目投标文件进行详细评审时,属于项目管理机构评审内容的是()。
选项 A.项目经理的任职资格 B.施工方案与技术措施的合理性 C.资源配置计划的合理性 D.工程进度计划与措施的科学性和合理性
答案 A
解析

相关内容:综合,评估,施工,项目,文件,评审,管理机构,内容,经理,资格,方案,技术,措施,合理性,资源配置

猜你喜欢

发表评论
更多 网友评论0 条评论)
暂无评论

访问排行

Copyright © 2012-2014 恰考网 Inc. 保留所有权利。 Powered by tikuer.com

页面耗时0.0698秒, 内存占用1.05 MB, Cache:redis,访问数据库20次