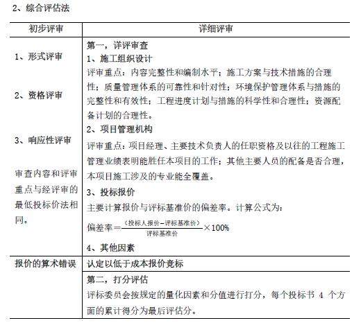
采用综合评估法对施工项目投标文件进行详细评审时的内容包括()。A.投标报价 B.资格评审 C.响应性评审 D.施工组织设计评审 E.项目管理机构评审

作者: tihaiku 人气: - 评论: 0
问题 采用综合评估法对施工项目投标文件进行详细评审时的内容包括()。
选项 A.投标报价 B.资格评审 C.响应性评审 D.施工组织设计评审 E.项目管理机构评审
答案 ADE
解析

相关内容:综合,评估,施工,项目,文件,评审,内容包括,报价,资格,组织设计,管理机构

猜你喜欢

发表评论
更多 网友评论0 条评论)
暂无评论

访问排行

Copyright © 2012-2014 恰考网 Inc. 保留所有权利。 Powered by tikuer.com

页面耗时0.0322秒, 内存占用1.04 MB, Cache:redis,访问数据库17次