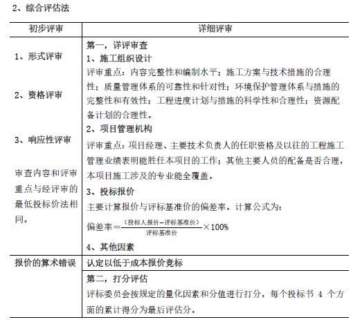
采用最低评标价法对施工项目投标文件进行详细评审时的内容包括()。A.形式评审 B.施工组织设计 C.付款条件 D.项目管理机构 E.单价遗漏

作者: tihaiku 人气: - 评论: 0
问题 采用最低评标价法对施工项目投标文件进行详细评审时的内容包括()。
选项 A.形式评审 B.施工组织设计 C.付款条件 D.项目管理机构 E.单价遗漏
答案 CE
解析

相关内容:标价,施工,项目,文件,评审,内容包括,形式,组织设计,条件,管理机构,单价,遗漏

猜你喜欢

发表评论
更多 网友评论0 条评论)
暂无评论

访问排行

Copyright © 2012-2014 恰考网 Inc. 保留所有权利。 Powered by tikuer.com

页面耗时0.0367秒, 内存占用1.04 MB, Cache:redis,访问数据库17次