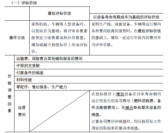
采用招标方式采购运行期内各种费用较高的通用成套设备,评标时的正确做法是()。A.不宜将交货期作为评标内容 B.宜将报价最低者作为中标人 C.宜采用设备...

作者: tihaiku 人气: - 评论: 0
问题 采用招标方式采购运行期内各种费用较高的通用成套设备,评标时的正确做法是()。
选项 A.不宜将交货期作为评标内容 B.宜将报价最低者作为中标人 C.宜采用设备寿命周期成本为基础的评标价法 D.宜采用综合评估法
答案 C
解析

相关内容:招标,方式,采购,运行,费用,通用,成套设备,做法,交货,内容,报价,中标人,设备

猜你喜欢

发表评论
更多 网友评论0 条评论)
暂无评论

访问排行

Copyright © 2012-2014 恰考网 Inc. 保留所有权利。 Powered by tikuer.com

页面耗时0.0497秒, 内存占用1.05 MB, Cache:redis,访问数据库19次