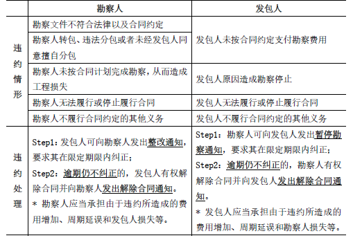
下列对发包人违约的处理不正确的是()。A.勘察人可向发包人发出暂停勘察通知,要求限期纠正 B.逾期仍不纠正的,勘察人可向发包人发出解除合同通知 ...

作者: tihaiku 人气: - 评论: 0
问题 下列对发包人违约的处理不正确的是()。
选项 A.勘察人可向发包人发出暂停勘察通知,要求限期纠正 B.逾期仍不纠正的,勘察人可向发包人发出解除合同通知 C.发包人违约时,勘察人也可通知发包人立即解除合同 D.违约导致的费用增加.周期延误等由发包人承担
答案 C
解析

相关内容:违约,勘察,通知,要求,限期,合同

猜你喜欢

发表评论
更多 网友评论0 条评论)
暂无评论

访问排行

Copyright © 2012-2014 恰考网 Inc. 保留所有权利。 Powered by tikuer.com

页面耗时0.0549秒, 内存占用1.04 MB, Cache:redis,访问数据库20次