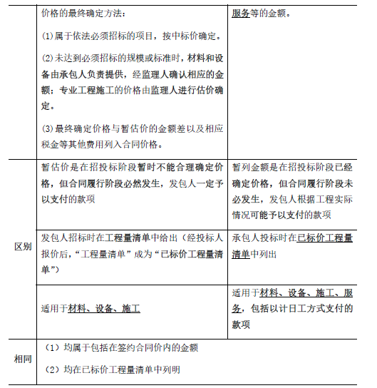
《标准施工合同》中“暂估价”的含义是()。A.暂估价是指用于支付必然发生但暂时不能确定价格的计日工费用 B.暂估价是指可能发生的劳务分包费用 C.暂估...

作者: tihaiku 人气: - 评论: 0
问题 《标准施工合同》中“暂估价”的含义是()。
选项 A.暂估价是指用于支付必然发生但暂时不能确定价格的计日工费用 B.暂估价是指可能发生的劳务分包费用 C.暂估价是指用于支付可能发生工程变更需增加的费用 D.暂估价属于签约合同价的组成部分
答案 D
解析

相关内容:标准施工合同,暂估价,含义,估价,支付,必然,价格,日工,费用,可能,劳务,暂估

猜你喜欢

发表评论
更多 网友评论0 条评论)
暂无评论

访问排行

Copyright © 2012-2014 恰考网 Inc. 保留所有权利。 Powered by tikuer.com

页面耗时0.0341秒, 内存占用1.05 MB, Cache:redis,访问数据库19次