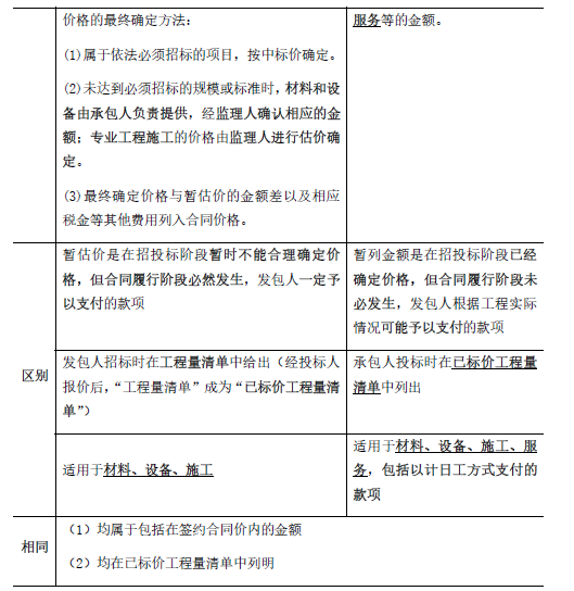
根据《标准施工合同》,关于“暂列金额”的说法,正确的是()。A.暂列金额未包括在签约合同价内 B.暂列金额不可以计日工方式支付 C.暂列金额可能全部使...

作者: tihaiku 人气: - 评论: 0
问题 根据《标准施工合同》,关于“暂列金额”的说法,正确的是()。
选项 A.暂列金额未包括在签约合同价内 B.暂列金额不可以计日工方式支付 C.暂列金额可能全部使用或部分使用 D.暂列金额应按合同规定全部支付给承包人
答案 C
解析

相关内容:根据,标准施工合同,暂列金额,说法,暂列,金额,未包,合同,日工,方式,支付,可能

猜你喜欢

发表评论
更多 网友评论0 条评论)
暂无评论

访问排行

Copyright © 2012-2014 恰考网 Inc. 保留所有权利。 Powered by tikuer.com

页面耗时0.0313秒, 内存占用1.05 MB, Cache:redis,访问数据库19次