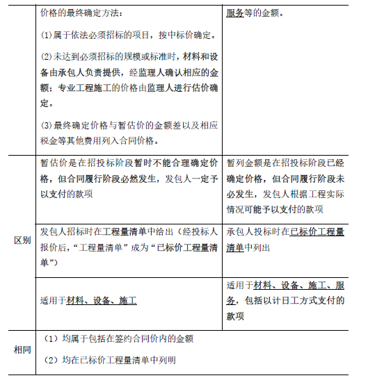
在合同履行阶段确定暂估价内的工程材料、设备或专业工程施工的最终价格,方法正确的是()。A.属于依法必须招标的项目,按招标的中标价确定 B.未达到必须招标...

作者: tihaiku 人气: - 评论: 0
问题 在合同履行阶段确定暂估价内的工程材料、设备或专业工程施工的最终价格,方法正确的是()。
选项 A.属于依法必须招标的项目,按招标的中标价确定 B.未达到必须招标的规模或标准时,承包人负责提供的材料和设备,由承包人确定价格 C.未达到必须招标的规模或标准时,承包人负责提供的材料和设备,由供应商确定价格 D.未达到必须招标的规模或标准时,承包人负责提供的材料和设备,由监理人确认价格 E.未达到必须招标的规模或标准时,专业工程施工的价格由监理人进行估价确定
答案 ADE
解析

相关内容:合同,阶段,暂估,工程,材料,设备,专业,工程施工,价格,方法,标的,项目,按招,标价,招标

猜你喜欢

发表评论
更多 网友评论0 条评论)
暂无评论

访问排行

Copyright © 2012-2014 恰考网 Inc. 保留所有权利。 Powered by tikuer.com

页面耗时0.0363秒, 内存占用1.05 MB, Cache:redis,访问数据库18次