某设计施工总承包合同规定采用有条件补偿条款,下列发包人要求中存在的错误在承包人复核时未被发现,其导致的损失由承包人自行承担的是( )。A.引用的原始数据和...

作者: tihaiku 人气: - 评论: 0
问题 某设计施工总承包合同规定采用有条件补偿条款,下列发包人要求中存在的错误在承包人复核时未被发现,其导致的损失由承包人自行承担的是( )。
选项 A.引用的原始数据和资料错误 B.试验和检验标准错误 C.承包人可以核实的资料错误 D.承包人无法核实的资料错误
答案 C
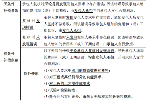
解析 (二)施工现场范围和施工临时占地 1、发包人负责永久工程的征地,需在专用条款中明确工程用地的范围、移交时间,明确从外部接入现场的施工用水、用电、用气等,以及如果发包人同意承包人施工需要临时用地时,发包人应负责完成的工作内容。 2、通用条款对道路通行权和场外设施做出了两种可选用的约定形式,需要合同双方在专用条款中约定:由发包人或承包人负责办理取得出入施工场地的专用和临时道路的通行权,以及取得为工程建设所需修建场外设施的权利,并承担有关费用。 (三)发包人提供的文件 专用条款内应明确约定由发包人提供文件的范围和内容、数量和期限,可能包括项目前期工作相关文件、环境保护、气象水文、地质条件资料等。 (四)“发包人要求”中出现错误或违法情况的责任承担 1、发包人要求中的错误导致承包人受到损失的后果责任,通用条款给出了两种供选择的条款: 2、发包人要求违反法律规定 承包人发现后应书面通知发包人,并要求其改正。发包人收到通知后不予改正或不作答复,承包人有权拒绝履行合同义务,直至解除合同。发包人应承担由此引起的承包人全部损失。

相关内容:设计施工,合同,规定,补偿,条款,要求,中存,错误,承包人,复核,时未,损失,数据

猜你喜欢

发表评论
更多 网友评论0 条评论)
暂无评论

访问排行

Copyright © 2012-2014 恰考网 Inc. 保留所有权利。 Powered by tikuer.com

页面耗时0.0392秒, 内存占用1.05 MB, Cache:redis,访问数据库17次