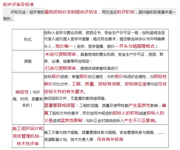
根据《评标委员会和评标办法暂行规定》和《标准施工招标文件》的规定,下列各项内容属于初步评审中响应性评审标准的有( )A. 工期应符合招标文件的有关要求 ...

作者: rantiku 人气: - 评论: 0
问题 根据《评标委员会和评标办法暂行规定》和《标准施工招标文件》的规定,下列各项内容属于初步评审中响应性评审标准的有( )
选项 A. 工期应符合招标文件的有关要求 B. 分包计划应符合招标文件的要求 C. 资源配备计划应符合有关标准 D. 投标报价计算的正确性和构成合理性 E. 施工方案与技术措施符合有关标准
答案 ABD
解析 本题考查的是评标的准备与初步评审。

猜你喜欢

发表评论
更多 网友评论0 条评论)
暂无评论

访问排行

Copyright © 2012-2014 恰考网 Inc. 保留所有权利。 Powered by tikuer.com

页面耗时0.0697秒, 内存占用1.03 MB, Cache:redis,访问数据库20次