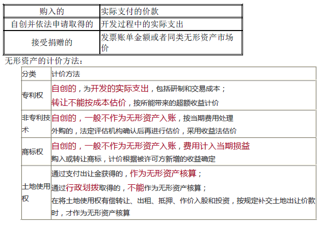
关于新增无形资产价值的确定与计价,下列说法正确的是( )。A. 企业接受捐赠的无形资产,按开发中的实际支出计价 B. 如果专有技术是自创的,一般应作为...

作者: rantiku 人气: - 评论: 0
问题 关于新增无形资产价值的确定与计价,下列说法正确的是( )。
选项 A. 企业接受捐赠的无形资产,按开发中的实际支出计价 B. 如果专有技术是自创的,一般应作为无形资产入账 C. 自创专有技术在自创中发生的费用按当期费用处理 D. 行政划拨的土地使用权作为无形资产核算
答案 C
解析 本题考查的是新增资产价值的确定。 无形资产的计价原则

猜你喜欢

发表评论
更多 网友评论0 条评论)
暂无评论

访问排行

Copyright © 2012-2014 恰考网 Inc. 保留所有权利。 Powered by tikuer.com

页面耗时0.0313秒, 内存占用1.03 MB, Cache:redis,访问数据库19次