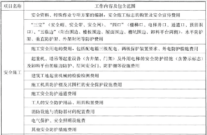
施工安全用电的费用属于()。A.环境保护 B.文明施工 C.临时设施 D.安全施工

作者: rantiku 人气: - 评论: 0
问题 施工安全用电的费用属于()。
选项 A.环境保护 B.文明施工 C.临时设施 D.安全施工
答案 D
解析 施工安全用电的费用属于安全施工。

猜你喜欢

发表评论
更多 网友评论0 条评论)
暂无评论

访问排行

Copyright © 2012-2014 恰考网 Inc. 保留所有权利。 Powered by tikuer.com

页面耗时0.0420秒, 内存占用1.03 MB, Cache:redis,访问数据库20次