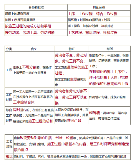
( ),施工过程中最基本的内容,是工作时间研究和制定定额的重点。A.工艺过程 B.搬运过程 C.检验过程 D.作业过程

作者: rantiku 人气: - 评论: 0
问题 ( ),施工过程中最基本的内容,是工作时间研究和制定定额的重点。
选项 A.工艺过程 B.搬运过程 C.检验过程 D.作业过程
答案 A
解析 本题考查的是施工过程及其分类。

猜你喜欢

发表评论
更多 网友评论0 条评论)
暂无评论

访问排行

Copyright © 2012-2014 恰考网 Inc. 保留所有权利。 Powered by tikuer.com

页面耗时0.0342秒, 内存占用1.03 MB, Cache:redis,访问数据库20次