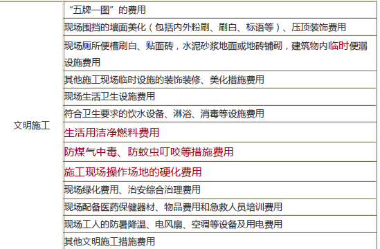
施工现场操作场地的硬化费用,属于安全文明施工措施费中的( )。A. 环境保护 B. 文明施工 C. 安全施工 D. 临时设施

作者: rantiku 人气: - 评论: 0
问题 施工现场操作场地的硬化费用,属于安全文明施工措施费中的( )。
选项 A. 环境保护 B. 文明施工 C. 安全施工 D. 临时设施
答案 B
解析 本题考查的是措施项目费。文明施工费:展示、美观、卫生、消毒、医疗、急救、绿化、清洁、保健。 【记忆】文明施工是指保持良好的作业环境、卫生环境、工作秩序。 展示、美化、卫生、消毒、洁燃、保健、急救、绿化、医疗

猜你喜欢

发表评论
更多 网友评论0 条评论)
暂无评论

访问排行

Copyright © 2012-2014 恰考网 Inc. 保留所有权利。 Powered by tikuer.com

页面耗时0.0272秒, 内存占用1.03 MB, Cache:redis,访问数据库14次