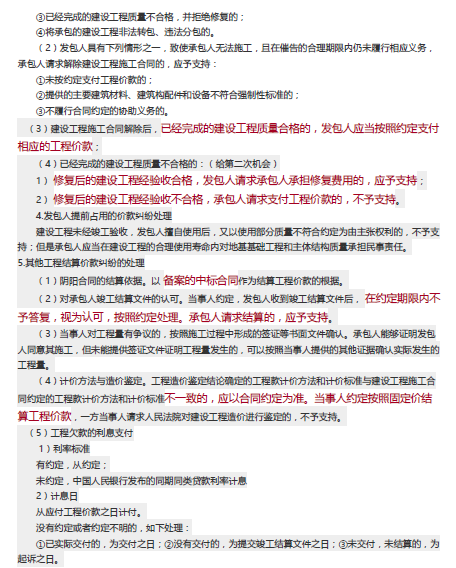
有关工程欠款利息的计息日,下列说法中正确的是( )。 P257A. 建设工程已实际交付的,为交付之日 B. 建设工程没有交付的,为竣工验收合格之日 ...

作者: rantiku 人气: - 评论: 0
问题 有关工程欠款利息的计息日,下列说法中正确的是( )。 P257
选项 A. 建设工程已实际交付的,为交付之日 B. 建设工程没有交付的,为竣工验收合格之日 C. 建设工程未交付,工程价款也未结算的,为当事人提出申请之日 D. 建设工程有争议的,为提交工程造价鉴定之日
答案 A
解析 本题考查的是合同价款纠纷的处理。利息从应付工程价款之日计付。当事人对付款时间没有约定或者约定不明的,下列时间视为应付款时间:(1)建设工程已实际交付的,为交付之日;(2)建设工程没有交付的,为提交竣工结算文件之日;(3)建设工程未交付,工程价款也未结算的,为当事人起诉之日。

猜你喜欢

发表评论
更多 网友评论0 条评论)
暂无评论

访问排行

Copyright © 2012-2014 恰考网 Inc. 保留所有权利。 Powered by tikuer.com

页面耗时0.0427秒, 内存占用1.03 MB, Cache:redis,访问数据库20次