根据《房屋建筑与装饰工程计量规范》GB50854--2013,下列措施项目中,应列入安全施工项目的是(  )。A、现场施工机械设备防扰民措施费用 B、...

作者: rantiku 人气: - 评论: 0
问题 根据《房屋建筑与装饰工程计量规范》GB50854--2013,下列措施项目中,应列入安全施工项目的是(  )。
选项 A、现场施工机械设备防扰民措施费用 B、建筑工地其中机械的检验检测费用 C、“五牌一图”的费用 D、防煤气中毒等措施费用
答案 B
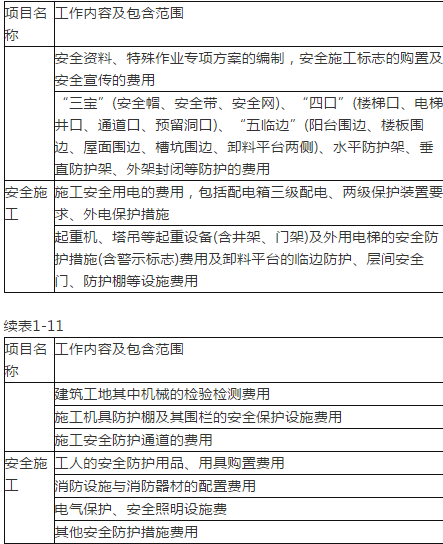
解析 教材中措施项目费的内容是以《房屋建筑与装饰工程计量规范》GB50854--2013中的规定为例,见表1-11。 表1-11安全施工费的主要内容 其中,A属于环境保护费,C和D均属于文明施工费。

猜你喜欢

发表评论
更多 网友评论0 条评论)
暂无评论

访问排行

Copyright © 2012-2014 恰考网 Inc. 保留所有权利。 Powered by tikuer.com

页面耗时0.0463秒, 内存占用1.03 MB, Cache:redis,访问数据库19次