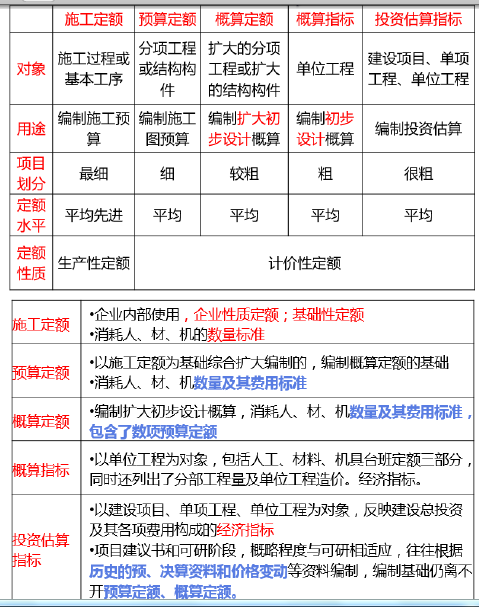
作为工程定额体系的重要组成部分,施工定额是( )。 P40A. 完成一定计量单位的某一施工过程所需消耗的人工、材料和机械台班数量标准 B. 完成一定计量...

作者: tihaiku 人气: - 评论: 0
问题 作为工程定额体系的重要组成部分,施工定额是( )。 P40
选项 A. 完成一定计量单位的某一施工过程所需消耗的人工、材料和机械台班数量标准 B. 完成一定计量单位合格分项工程和结构构件所需消耗的人工、材料、施工机械台班数量及其费用标准 C. 完成单位合格扩大分项工程所需消耗的人工、材料和施工机械台班数量及其费用标准 D. 完成一个规定计量单位建筑安装产品的经济消耗指标
答案 A
解析 本题考查的是工程定额体系。

相关内容:工程,定额,体系,施工,过程,消耗,人工,材料,机械,台班,数量,标准,计量

猜你喜欢

发表评论
更多 网友评论0 条评论)
暂无评论

访问排行

Copyright © 2012-2014 恰考网 Inc. 保留所有权利。 Powered by tikuer.com

页面耗时0.0538秒, 内存占用1.05 MB, Cache:redis,访问数据库19次